TƯ VẤN MÔI TRƯỜNG TÂN HUY HOÀNG

0902 695 765

0898 946 896

Xử lý nước thải lò hơi

562 Lượt xem
Đánh giá post

Nhiều doanh nghiệp tìm giải pháp xử lý nước thải lò hơi

Hiện nay có rất nhiều doanh nghiệp sử dụng nồi hơi để làm hệ thống nấu ăn, hệ thống xông hơi, sấy khô thực phẩm, điều hòa nhiệt độ của nước vào mùa lạnh,…các hệ thống này gọi chung là lò hơi công nghiệp. Xử lý nước thải lò hơi cũng được rất nhiều doanh nghiệp, cơ sở sản xuất quan tâm mặc dù lưu lượng nước thải của lò hơi không nhiều chỉ khoảng 300 lít/lần. Đã có nhiều doanh nghiệp liên hệ đến môi trường Tân Huy Hoàng muốn được cung cấp tư vấn giải pháp xử lý nước thải lò hơi hiệu quả. Nếu doanh nghiệp của bạn muốn được tư vấn xử lý nước thải đạt chuẩn QCVN hãy liên hệ đến hotline 0902 695 765 – 0904 377 624 nhé. Còn bây giờ chúng tôi sẽ giới thiệu quy trình công nghệ xử lý nước thải lò hơi hiệu quả được áp dụng phổ biến nhất hiện nay.

 

Xử lý nước thải lò hơi

Tại sao cần xử lý nước phải lò hơi?

Trong quá trình hoạt động của lò hơi, bên cạnh sự tồn đọng của các chất cặn và sự ăn mòn do phản ứng hóa học giữa vật liệu kim loại với môi trường. Những chất cặn bám trên thành lò làm giảm hiệu suất và tuổi thọ của lò hơi. Lúc này lò hơi cần được cấp nước và xả thải nước theo chu kỳ sử dụng. Lượng nước thải lò hơi phát sinh ra tuy ít nhưng lại có chứa hàm lượng ô nhiễm cao vượt ngưỡng cho phép. Nếu không được xử lý xả thẳng ra ngoài môi trường sẽ gây hậu quả nghiêm trọng đến môi trường và sức khỏe con người. Vì vậy, việc xử lý nước thải lò hơi là rất cần thiết.

Bảng nồng độ ô nhiễm của nước thải lò hơi

 

COD mg/l 450 – 1500
BOD mg/ 200 – 800
Nito mg/l 5 – 15
Photpho mg/l 0.7 – 3
Độ màu Pt-Co 7.000 – 50.000
Độ đục FAU 140 – 18500

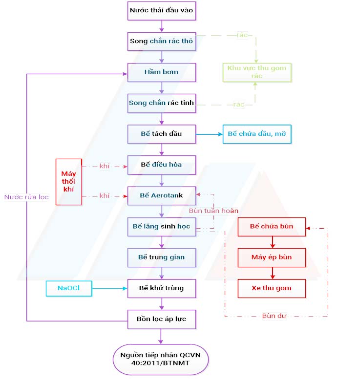
Quy trình công nghệ xử lý nước thải lò hơi

Xử lý nước thải lò hơi

Tư vấn xử lý nước thải tại Đồng Nai

Các phương pháp xử lý nước thải đã và đang được Công ty môi trường Tân Huy Hoàng vận dụng:

  • Phương pháp vật lý
  • Phương pháp hóa lý
  • Phương pháp vi sinh (sinh học)
  • Phương pháp trao đổi ion
  • Phương pháp hấp thụ
  • Phương pháp thẩm thấu
  • Phương pháp siêu lọc

Các công nghệ xử lý nước thải:

  • Công nghệ MBBR
  • Công nghệ MBR
  • Công nghệ SBR
  • Công nghệ AAO (A2O)

Công ty Tân Huy Hoàng tự hào là đơn vị cung cấp các giải pháp xử lý nước thải bằng công nghệ tiên tiến hiện đại nhất. Chúng tôi chuyên tư vấn  xây dựng lắp đặt hệ thống xử lý nước thải đa ngành nghề: xử lý nước thải công nghiệp, xử lý nước thải chăn nuôi, xử lý nước thải sinh hoạt, xử lý nước thải độc hại,… Quý khách hàng có nhu cầu tư vấn thiết kế hệ thống xử lý nước thải, xin vui lòng liên hệ hotline 0902 695 765 – 0904 377 624 để được tư vấn hỗ trợ.

 

CÔNG TY TNHH TMDV TƯ VẤN MÔI TRƯỜNG TÂN HUY HOÀNG

Trụ sở chính: B24, cư xá thuỷ lợi 301, đường D1, P. 25, Q. Bình Thạnh, Tp. HCM

Chi nhánh Đồng Nai: 10/46 Lê Quý Đôn, KP. 4, P. Tân Hiệp, TP. Biên Hòa, T. Đồng Nai

Điện thoại: 0902 695 765 – 0904 377 624

Website: www.tanhuyhoang.net – Mail: haiyenpham2010@gmail.com

Bài viết khác
(06:49 25/02/2020)
Tư vấn xử lý nước thải nhà máy giấy cho doanh nghiệp Môi trường luôn là vấn đề thu hút sự quan...
(07:43 24/02/2020)
Nước thải ngành xi mạ được đánh giá là loại nước thải chứa nhiều chất độc hại khó xử lý. Những chất...
(06:16 18/02/2020)
Thiết kế hệ thống xử lý nước thải sản xuất các ngành công nghiệp  Các ngành sản xuất công nghiệp nói chung...
(02:51 27/02/2020)
Ngành dịch vụ nhà hàng, khách sạn đã có những đóng góp to lớn cho nền kinh tế Việt Nam như: thúc...
(06:15 18/02/2020)
Tư vấn xử lý nước thải chăn nuôi Sự phát triển của ngành chăn nuôi đã đem góp phần thúc đẩy nền...
(08:13 06/11/2020)
Dịch vụ xử lý nước thải tại Đồng Nai Công ty xử lý nước thải tại Đồng Nai – công ty tư...
ĐĂNG KÝ TƯ VẤN MIỄN PHÍ

 

    Về đầu trang
    Hotline 0902 695 765
    Kinh doanh 1: 0904 377 624 - Mr.Khánh Kinh doanh 2: 0902 695 765 - Ms. Yến
    Liên hệ với chúng tôi